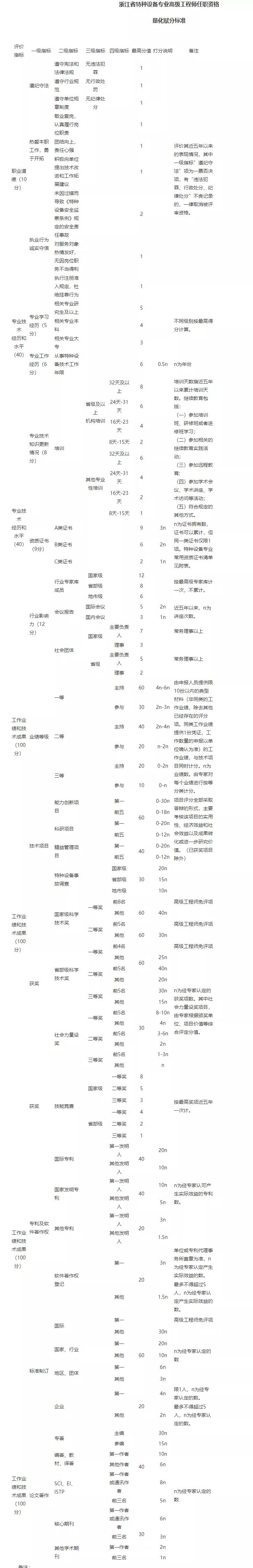
近期不少人来跟李老师说,这个考核的标准是什么,捉摸不透,一直是两眼一抹黑,已经不知道该准备什么了,感觉总是差点儿意思
这不李老师给你们找来了一份打分表,不过是浙江省发布的,不过没关系,这表可供参考,就按照此表准备,应该是十拿九稳的,赶紧看看你能打几分?

备注:
1.科研项目:批准立项的在一定时期进行的科学技术研究开发及相关活动
2.能力创新项目:批准立项的新建、扩建、改造及工艺改进项目
3.精益管理项目:根据精益管理的要求所提出的项目
4.工作业绩的评价依据:一是创新性和技术难度(包含理论水平、技术复杂度、工作量等);二是从提升特种设备安全与节能水平、促进单位发展、履行公共职能、服务地方经济等方面取得的经济、社会效益;三是从行业、区域或相关范围内的示范、引领作用等方面行业促进作用
5.上述标准中赋分来源均须为特种设备本专业、本领域